桌面虚拟化解决方案介绍(深信服)
虚拟桌面效益比较
传统桌面
需要维护分散的桌面
在托管的数据中心外围网络,存在业务数据的通信
网络链路中断时,桌面需要需要重新连接业务系统,工作中断
桌面之间相互独立,不共享信息资源(数据备份、安全)
传统交付
虚拟桌面
仅需要维护集中的RDS及Hyper-V主机
在托管的数据中心外围网络,仅有操作和会话数据的通信,实现安全边界
瘦客户端到虚拟桌面网络链路中断时,虚拟桌面到业务系统的会话不受影响,在网络恢复时能够快速恢复业务
虚拟桌面共享底层的宿主机,共享信息资源(数据备份、安全)
虚拟桌面环境可快速交付
--------------------------------------------------------------------------------------------------------------------------
云桌面
1云桌面是云计算时代的典型应用,包括个人级应用与组织级应用。可以把数据空间、管理服务,提供桌面化的方式发布给操作者,适合作为平板、手机等微持化移动应用的网络操作系统,也可以将传统PC升级为网络操作。
2基于数据空间的云桌面,主要通过虚拟化应用,将云端资源发布给各操作终端,仍属于数据平台云操作系统。如:华科云就利用了云桌面做出解决方案。
3基于管理服务的云桌面,主要是通过SOA理念,将ESB(企业服务总线)和EBB(企业业务总线)的内容,发布给各操作终端,属于业务平台云操作系统。
桌面虚拟化
1.桌面虚拟化是指将计算机的终端系统(也称作桌面)进行虚拟化,以达到桌面使用的安全性和灵活性。可以通过任何设备,在任何地点,任何时间通过网络访问属于我们个人的桌面系统。
2.桌面虚拟化依赖于服务器虚拟化,在数据中心的服务器上进行服务器虚拟化,生成大量的独立的桌面操作系统(虚拟机或者虚拟桌面),同时根据专有的虚拟桌面协议发送给终端设备。用户终端通过以太网登陆到虚拟主机上,只需要记住用户名和密码及网关信息,即可随时随地的通过网络访问自己的桌面系统,从而实现单机多用户。
------------------------------------------------------------------------------------------------------------
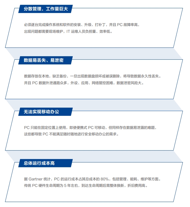
传统 PC 的挑战为什么要改变传统 PC 模式

桌面云
通过结合虚拟化技术,深信服桌面云将原本在传统 PC 本地运行存储的桌面、应用和数据全部迁移至数据中
心统一承载管理,数据中心部署桌面云一体机,通过超融合技术将服务器的 CPU、内存、存储资源根据不
同用户的需求虚拟成一个个桌面虚拟机,通过桌面交付协议操作系统界面以图像的方式传送给用户的接入设
备,形成与 PC 使用方式相同的桌面环境。
这种方式由于数据统一在后端服务器存储,终端零数据存储,所以可以实现较高的数据安全。并且桌面统一
运行在后端,可以通过统一界面维护,提高管理维护效率。只要网络可达,用户可随时随地用各种终端设备
登录云桌面进行办公。

桌面云一体机 (VDS)
深信服桌面云一体机是一款专为“云桌面”量身定制的软硬件一体化服务器,通过提供简单、一站式交付方案,极大降低
部署难度,从而帮助用户加快桌面云系统建设进度。

● 服务器虚拟化
祼金属架构,可为云桌面提供高性能负载平台和先进管理功能,包括虚拟机快速部署、资源管理及监控、集群高可用、动
态迁移、数据备份及恢复等功能。
● 存储虚拟化
将集群中多个一体机上的物理硬盘虚拟成一个共享存储资源池,通过内置冗余机制可存储多个数据副本,确保磁盘或服务
器故障时,数据的可靠性和业务的连续性不受影响。
● GPU 虚拟化
负责将物理显卡切分成多个虚拟 GPU,使得多个虚拟机共享使用同一块或多块物理 GPU,让每台虚拟桌面都能像物理
桌面一样利用 GPU 提升整体性能和使用体验。
高效桌面交付协议
云桌面需要通过网络交付给前端设备,其中桌面交付协议是尤为重要的组成部分。为实现云桌面的高效、稳定交付,深信
服专门为虚拟桌面及远程应用程序设计并研制了 SRAP 协议。深信服自研的 SRAP 高效交付协议,采用高效流压缩、智
能数据缓存、动态图像优化等多项优化技术,相对 RDP 协议提升 6 倍传输效率,最大程度保障用户桌面体验。
而针对广域网接入的桌面用户,深信服自研 HEDC(高效桌面编码协议),通过细粒度传输通道,可基于体验感知自适应
网络情况,即使在网络不稳定或带宽较小的情况下,也能保障用户稳定、流畅的使用桌面。同时桌面交付协议内置 SSL
加密技术,可提高桌面接入的安全性,保障核心数据安全。

桌面云终端
深信服桌面云终端外形精致小巧,无噪音运行,耗电量仅需 20W 左右,允许随时随地连接虚拟桌面。不仅可获得与传统
PC 一致的访问体验,同时具有很强的安全性和可扩展性,且可通过虚拟桌面控制器 VDC 进行集中管理。

虚拟桌面控制器
虚拟机桌面控制器可为用户提供用户认证管理、细粒度策略控制、桌面 / 云终端统一监控及管理等功能,该组件可通过软
件 / 硬件的方式灵活的部署在方案中,为用户提供更安全、更可靠的桌面交付方式。
产品优势
